雨備賽程-男排
12月20日(六)
若比賽下雨則進入雨天備案
男子排球場地改為雲科大體育館四樓主球場
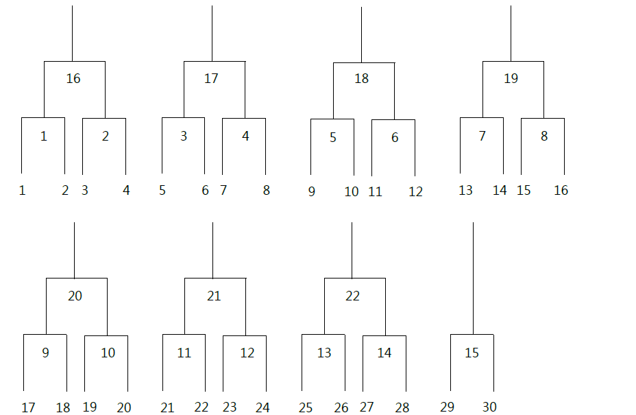
且賽程為單淘汰賽

|
比賽場地
時間
|
甲
|
乙
|
|
8:00~9:00
|
1 V.S. 2
|
3 V.S. 4
|
|
9:00~10:00
|
5 V.S. 6
|
7 V.S. 8
|
|
10:00~11:00
|
9 V.S. 10
|
11 V.S. 12
|
|
11:00~12:00
|
13 V.S. 14
|
15 V.S. 16
|
|
12:00~13:00
|
17 V.S. 18
|
19 V.S. 20
|
|
13:00~14:00
|
21 V.S. 22
|
23 V.S. 24
|
|
14:00~15:00
|
25 V.S. 26
|
27 V.S. 28
|
|
15:00~16:00
|
29 V.S. 30
|
一勝 V.S. 二勝
|
|
16:00~17:00
|
三勝 V.S. 四勝
|
五勝 V.S. 六勝
|
|
17:00~18:00
|
七勝 V.S. 八勝
|
九勝 V.S. 十勝
|
|
18:00~19:00
|
十一勝 V.S. 十二勝
|
十三勝 V.S. 十四勝
|
|